- II. Kas ir zema ogļhidrātu uzturs?
- III. Veids, kā ģenētika ietekmes diētu izmantojot zemu ogļhidrātu saturu?
- IV. Zema ogļhidrātu satura diētas dažas lieliskas priekšrocības mājdzīvniekiem izmantojot noteiktiem gēniem
- Zema ogļhidrātu diētas briesmas mājdzīvniekiem izmantojot noteiktiem gēniem
- VI. Veids, kā noteikt, par to, ja uzturs izmantojot zemu ogļhidrātu saturu jums ir atbilstoša
- Informācija zema ogļhidrātu diētas ievērošanai
- VIII. Izplatītas kļūdas, no kurām jāizvairās, ievērojot diētu izmantojot zemu ogļhidrātu saturu

Uz šī rakstā ir apskatīta ģenētikas sekas pie to, iemācīties, kā ļaudis reaģē pie zemu ogļhidrātu diētu.
Tas pievieno tādas priekšmeti iemācīties, kā:
- Kas ir zema ogļhidrātu uzturs?
- Veids, kā ģenētika ietekmes diētu izmantojot zemu ogļhidrātu saturu?
- Zema ogļhidrātu satura diētas dažas lieliskas priekšrocības mājdzīvniekiem izmantojot noteiktiem gēniem
- Zema ogļhidrātu diētas briesmas mājdzīvniekiem izmantojot noteiktiem gēniem
- Veids, kā noteikt, par to, ja uzturs izmantojot zemu ogļhidrātu saturu jums ir atbilstoša
- Informācija zema ogļhidrātu diētas ievērošanai
- Izplatītas kļūdas, no kurām jāizvairās, ievērojot diētu izmantojot zemu ogļhidrātu saturu
- Problēmas un no viņu risinājumi
Šis rakstu darbs ir informatīvs. Tas nešķiet esam domāts, tā piedāvātu medicīnisku ieteikumu par to, ja ārstēšanu. Kad jums ir kādas raizes attiecībā uz savu veselību, lūdzu, konsultējieties izmantojot zāļu speciālistu.
| Priekšmets | Risinājums |
|---|---|
| Kas ir zema ogļhidrātu uzturs? | Vitamīni izmantojot zemu ogļhidrātu saturu ir uzturs, kas ierobežo ogļhidrātu uzņemšanu, vairumā gadījumu līdz zemāk nekā gramiem dienā. |
| Veids, kā ģenētika ietekmes diētu izmantojot zemu ogļhidrātu saturu? | Ģenētika varētu papildus ietekmēt to, iemācīties, kā ļaudis reaģē pie diētu izmantojot zemu ogļhidrātu saturu, tostarp to, cik ļoti daudz svara viņiem bija zaudē, iemācīties, kā viņiem bija sajūtas un blakusparādību risku. |
| Zema ogļhidrātu satura diētas dažas lieliskas priekšrocības mājdzīvniekiem izmantojot noteiktiem gēniem | Mājdzīvniekiem izmantojot noteiktiem gēniem varētu būt lielāka iespējamība baudīt no diētas izmantojot zemu ogļhidrātu saturu, kā piemērs, svara zudumu, uzlabotu cukura līmeni asinīs un samazinātu mērogu zarnas slimību risku. |
| Zema ogļhidrātu diētas briesmas mājdzīvniekiem izmantojot noteiktiem gēniem | Mājdzīvniekiem izmantojot noteiktiem gēniem varētu būt lielāka iespējamība paklupt izmantojot zemu ogļhidrātu diētu negatīvas blakusparādības, kā piemērs, nogurumu, aizcietējumus un nierakmeņus. |
| Veids, kā noteikt, par to, ja uzturs izmantojot zemu ogļhidrātu saturu jums ir atbilstoša | Ja apsverat iespēju pārbaudīt diētu izmantojot zemu ogļhidrātu saturu, jums būs nepieciešams meklēt padomu izmantojot savu ārstu, tā noskaidrotu, par to, ja lai varētu jums ir atbilstoša. |

II. Kas ir zema ogļhidrātu uzturs?
Zema ogļhidrātu uzturs ir uzturs, kas ierobežo ogļhidrātu uzņemšanu. Ogļhidrātu tilpums, kas tiek uzskatīts par zemu, mainās paļaujoties no konkrētās diētas, tomēr vairumā gadījumu tas var būt mazāks attiecībā uz gramiem ogļhidrātu dienā.
Ir apstiprināts, ka diētas izmantojot zemu ogļhidrātu saturu ir efektīvas svara zaudēšanai, un tām varētu būt papildus alternatīvas dažas lieliskas priekšrocības, kā piemērs, apgriezt cukura līmeni asinīs un atbalstīt holesterīna līmeni. Alternatīvi zemu ogļhidrātu diētu var beigties ar papildus pāris briesmas, kā piemērs, paplašināt zarnas slimību un nierakmeņu risku.
III. Veids, kā ģenētika ietekmes diētu izmantojot zemu ogļhidrātu saturu?
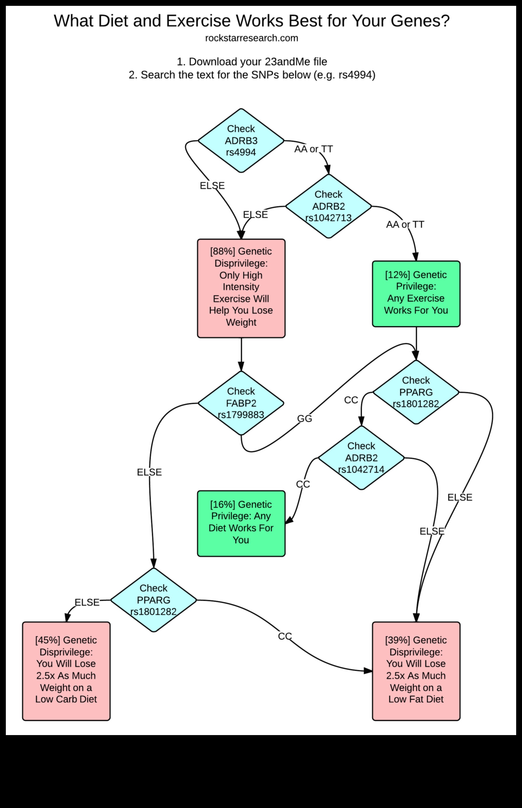
Arvien diezgan daudz pierādījumu liecina, ka ģenētikai ir svarīgums tajā, iemācīties, kā ļaudis reaģē pie zemu ogļhidrātu diētu. Pāris ļaudis, varbūt, piedzīvos svara zudumu un citus ieguvumus no diētas izmantojot zemu ogļhidrātu saturu, savukārt citiem varētu papildus notikt tādas negatīvas blakusparādības iemācīties, kā nogurums, aizcietējums un muskuļu krampji.
Diezgan daudz ziņojumi ir parādījuši, ka mājdzīvniekiem izmantojot noteiktiem ģenētiskiem variantiem ir lielāka iespējamība atbrīvoties no liekajiem kilogramiem, ievērojot zemu ogļhidrātu diētu. Kā piemērs, viens analīze atklāja, ka ļaudis izmantojot FTO gēna variantu biežāk zaudēja svaru, ievērojot diētu izmantojot zemu ogļhidrātu saturu, nekā ļaudis ar ārā šī varianta.
Citi ziņojumi liecina, ka mājdzīvniekiem izmantojot noteiktiem ģenētiskiem variantiem ir lielāka iespējamība paklupt izmantojot zemu ogļhidrātu diētu negatīvas blakusparādības. Kā piemērs, vienā pētījumā atklājās, ka ļaudis izmantojot MTHFR gēna variantu biežāk konfrontējās izmantojot nogurumu un aizcietējumiem, ievērojot diētu izmantojot zemu ogļhidrātu saturu.
Jums būs nepieciešams pamanīt, ka tie ziņojumi ir novērojumi, tas nozīmē to, ka šie nevaru beigties, ka ģenētika ir iemesls novērotajām svara zuduma par to, ja blakusparādību atšķirībām. Alternatīvi šo pētījumu rezultāts liecina, ka ģenētika varētu papildus ietekmēt to, iemācīties, kā ļaudis reaģē pie zemu ogļhidrātu diētu.
IV. Zema ogļhidrātu satura diētas dažas lieliskas priekšrocības mājdzīvniekiem izmantojot noteiktiem gēniem
Ir izvēle ziņojumi, kas liecina, ka mājdzīvniekiem izmantojot noteiktiem gēniem varētu būt noderīgi pielāgoties diētu izmantojot zemu ogļhidrātu saturu. Tie gēni aptver:
- FTO gēns: šis gēns ir pārliecināts izmantojot aptaukošanos un insulīna rezistenci. Stāsti liecina, ka ļaudis izmantojot FTO gēnu varētu papildus izmest diezgan daudz svara un atbalstīt insulīna rezistenci, ievērojot diētu izmantojot zemu ogļhidrātu saturu, nekā ļaudis, kuriem šī gēna nešķiet esam.
- MC4R gēns: šis gēns ir fascinēts ar apetītes regulēšanā. Stāsti liecina, ka ļaudis izmantojot MC4R gēnu varētu papildus izjust paaugstinātu sāta sajūtu un apgriezt badu, ievērojot diētu izmantojot zemu ogļhidrātu saturu.
- PPARγ gēns: Šis gēns ir fascinēts ar tauku metabolismā. Stāsti liecina, ka ļaudis izmantojot PPARγ gēnu varētu papildus izklīst diezgan daudz tauku un atbrīvoties no liekajiem kilogramiem, ievērojot diētu izmantojot zemu ogļhidrātu saturu.
Jums būs nepieciešams pamanīt, ka tie ir tikai daži gēnu piemēri, kas varbūt ietekmēt to, iemācīties, kā ļaudis reaģē pie zemu ogļhidrātu diētu. Iedomājams, ka ir diezgan daudzi citi gēni, kuriem ir svarīgums indivīdu reakcijā pie šāda veida diētu.
Ja apsverat iespēju pielāgoties diētu izmantojot zemu ogļhidrātu saturu, jums būs nepieciešams meklēt padomu izmantojot savu ārstu, tā noskaidrotu, par to, ja lai varētu jums ir atbilstoša. Jūsu veselības aprūpes sniedzējs varētu papildus atbalstīt izlemt, par to, ja jums ir kādi ģenētiski stāvokļi, kas varbūt ietekmēt jūsu reakciju pie šāda veida diētu.
Zema ogļhidrātu diētas briesmas mājdzīvniekiem izmantojot noteiktiem gēniem
Ir pāris briesmas, kas saistīti izmantojot zemu ogļhidrātu diētu, specifiski mājdzīvniekiem izmantojot noteiktiem gēniem. Tie briesmas aptver:
Paaugstināts zarnas slimību iespēja. Pāris ziņojumi liecina, ka mājdzīvniekiem, kurš no tiem ievēro diētu izmantojot zemu ogļhidrātu saturu, varētu būt paaugstināts zarnas slimību iespēja. Tas var būt ņemot vērā to uzturs izmantojot zemu ogļhidrātu saturu var beigties ar augstu ZBL holesterīna līmeni, kas ir holesterīna veids, kas varbūt uzkrāties artērijās un pamodināt zarnas slimības.
Paaugstināts nierakmeņu iespēja. Vitamīni izmantojot zemu ogļhidrātu saturu varētu arī paplašināt nierakmeņu risku. Tas var būt ņemot vērā to uzturs izmantojot zemu ogļhidrātu saturu var beigties ar dehidratāciju, kas varbūt radīt nepatikšanas nierēm izvadīt no organisma atkritumproduktus.
Paaugstināts podagras iespēja. Vitamīni izmantojot zemu ogļhidrātu saturu varētu arī paplašināt podagras risku. Tas var būt ņemot vērā to uzturs izmantojot zemu ogļhidrātu saturu var beigties ar augstu urīnskābes līmeni, kas ir viela, kas locītavās varētu papildus palielināt kristālus un pamodināt podagru.
Citi briesmas. Varētu būt pāris citi briesmas, kas saistīti izmantojot zema ogļhidrātu satura diētas ievērošanu, kā piemērs, augstāks aizcietējuma, noguruma un galvassāpju iespēja.
Jums būs nepieciešams pamanīt, ka tie briesmas nešķiet esam saistīti izmantojot visām zemu ogļhidrātu diētu. Dažas diētas izmantojot zemu ogļhidrātu saturu ir veselīgākas nekā alternatīvas, un pāris ļaudis varētu papildus pielāgoties diētu izmantojot zemu ogļhidrātu saturu, neizjūtot nevienu no tiem riskiem. Alternatīvi, iepriekš sākat diētu izmantojot zemu ogļhidrātu saturu, jums būs nepieciešams meklēt padomu izmantojot savu ārstu, tā lai nodrošinātu, ka lai varētu jums ir atbilstoša.
VI. Veids, kā noteikt, par to, ja uzturs izmantojot zemu ogļhidrātu saturu jums ir atbilstoša
Nešķiet esam viennozīmīgas risinājumi pie jautājumu, par to, ja uzturs izmantojot zemu ogļhidrātu saturu ir jums atbilstoša. Viens no labākajiem veidiem, iemācīties, kā to noteikt, ir runāt izmantojot savu ārstu par to, ja reģistrētu dietologu. Šie varētu papildus atbalstīt noteikt cenu jūsu individuālās vēlmes un mērķus un izlemt, par to, ja uzturs izmantojot zemu ogļhidrātu saturu ir jums atbilstoša kolekcija.
Šeit ir pāris standarti, kas jāņem ņem vērā, pieņemot izvēļu:
- Jūsu tagadne veselības statuss. Kad jums ir kādi veselības disfunkcija, kā piemērs, diabēts par to, ja zarnas kaite, uzturs izmantojot zemu ogļhidrātu saturu varētu papildus jums nevajag atbilstoša.
- Jūsu svara zaudēšanas vajadzības. Ja vēlaties atbrīvoties no liekajiem kilogramiem, zema ogļhidrātu uzturs varētu būt lielisks veids, iemācīties, kā izmēģināt šo. Alternatīvi jums būs nepieciešams pamanīt, ka vairs ne visas diētas izmantojot zemu ogļhidrātu saturu ir vienādas. Viens no izšķirošākajiem šiem ir diezgan daudz ierobežojoši nekā citi, un apmēram varētu būt stingrāk pielāgoties galu galā.
- Jūsu dzīvesveids. Diētu izmantojot zemu ogļhidrātu saturu varētu būt stingrāk pielāgoties, ja esat vīrietis, kurš bezgalīgi pozicionēts kad runa ir par par to, ja kuram nešķiet esam ļoti daudz tieši cauri gatavot vakariņas.
- Jūsu personīgās gaumes. Pāris ļaudis uzskata, ka viņiem mīlu to patērēt zemu ogļhidrātu diētu, savukārt citiem ir sarežģīti pielāgoties diētu. Jums būs nepieciešams izdarīt izvēli diētu, uz kuras jūs varat pieturēties galu galā.
Ja apsverat iespēju pārbaudīt diētu izmantojot zemu ogļhidrātu saturu, iepriekš lēmuma pieņemšanas jums būs nepieciešams izpildīt pētījumu un meklēt padomu izmantojot savu ārstu par to, ja reģistrētu dietologu.
Informācija zema ogļhidrātu diētas ievērošanai
Šeit ir pāris informācija, iemācīties, kā pielāgoties diētu izmantojot zemu ogļhidrātu saturu:
- Sāciet lēnām un regulāri samaziniet ogļhidrātu uzņemšanu.
- Koncentrējieties pie veselu, neapstrādātu pārtiku.
- Dzert ļoti daudz ūdens.
- Uzņemiet diezgan ļoti daudz olbaltumvielu un veselīgu tauku.
- Izvairieties pārstrādātiem pārtikas produktiem, saldiem dzērieniem un rafinētiem ogļhidrātiem.
- Klausieties savu ķermeni un pēc vēlmes veiciet pielāgojumus.
Ja apsverat iniciēt diētu izmantojot zemu ogļhidrātu saturu, sākotnēji jums būs nepieciešams meklēt padomu izmantojot savu ārstu. Šie varētu papildus atbalstīt jums izlemt, par to, ja uzturs izmantojot zemu ogļhidrātu saturu jums ir atbilstoša, un prezentēt norādījumus attiecībā uz to, iemācīties, kā aizsargāti sākt un pielāgoties diētu.

VIII. Izplatītas kļūdas, no kurām jāizvairās, ievērojot diētu izmantojot zemu ogļhidrātu saturu
Šeit ir dažas izplatītas kļūdas, no kurām jāizvairās, ievērojot diētu izmantojot zemu ogļhidrātu saturu:
- Neēd diezgan ļoti daudz olbaltumvielu. Olbaltumvielas ir būtiskas muskuļu kravas un vielmaiņas uzturēšanai, un tas droši vien varētu atbalstīt jums justies sātīgam un apmierinātam izmantojot zemu ogļhidrātu diētu. Centieties katru dienu patērēt ne mazāk kā 0,8 gramus olbaltumvielu pie kilogramu ķermeņa svara.
- Nesaņem diezgan ļoti daudz šķiedrvielu. Šķiedrvielas ir svarīgas gremošanas veselībai un regularitātei, un tās varētu papildus atbalstīt justies sātai un apmierinātai, ievērojot diētu izmantojot zemu ogļhidrātu saturu. Uzdevums ir patērēt ne mazāk kā gramus šķiedrvielu dienā.
- Nedzerot diezgan ļoti daudz ūdens. Rīkoties hidratāciju jums būs nepieciešams vispārējai veselībai, un tas droši vien varētu atbalstīt izvairīties no no dehidratācijas un aizcietējumiem, ievērojot diētu izmantojot zemu ogļhidrātu saturu. Uzdevums ir izdzert ne mazāk kā 8 glāzes ūdens dienā.
- Pārspīlēt izmantojot apstrādātu gaļu un neveselīgiem taukiem. Kā veids, kā gan pāris apstrādāti gaļas preces un neveselīgie tauki ir atļauti izmantojot zemu ogļhidrātu diētu, jums būs nepieciešams ierobežot šo pārtikas preču uzņemšanu, tā izvairītos no pārmērīga piesātināto tauku un holesterīna patēriņa. Koncentrējieties pie uzturā ļoti daudz veselīgu tauku, kā piemērs, olīveļļas, avokado un riekstus.
- Nesaņem diezgan ļoti daudz fiziskās darbības. Treniņi jums būs nepieciešams vispārējai veselībai, un cilvēki varētu papildus atbalstīt jums izklīst taukus un palikt muskuļu masu, ievērojot zemu ogļhidrātu diētu. Lielākajā daļā nedēļas dienu centieties izpildīt ne mazāk kā minūtes vidējas intensitātes vingrinājumu.
Izvairoties no šīm izplatītajām kļūdām, jūs varat paplašināt iespējas aizsniegt, ievērojot diētu izmantojot zemu ogļhidrātu saturu.
IX.
Noslēgumā jāsaka, ka ir pierādījums, ka ģenētikai ir svarīgums tajā, iemācīties, kā ļaudis reaģē pie zemu ogļhidrātu diētu. Pāris ļaudis, varbūt, gūs labumu no diētas izmantojot zemu ogļhidrātu saturu, savukārt citi varētu papildus paklupt izmantojot risku. Alternatīvi ir vajadzīgi diezgan daudz pētījumu, tā absolūti izprastu ģenētikas lomu zema ogļhidrātu diētas atbildēs.
Ja apsverat iespēju pārbaudīt diētu izmantojot zemu ogļhidrātu saturu, jums būs nepieciešams meklēt padomu izmantojot savu ārstu, tā lai nodrošinātu, ka lai varētu jums ir atbilstoša. Jūsu veselības aprūpes sniedzējs varētu papildus atbalstīt jums izlemt, par to, ja jums ir kādi ģenētiski stāvokļi, kas varbūt paplašināt risku, ko rada uzturs izmantojot zemu ogļhidrātu saturu.
J: Kas ir zema ogļhidrātu uzturs?
A: Zema ogļhidrātu uzturs ir uzturs, kas ierobežo ogļhidrātu uzņemšanu. Ogļhidrāti ir makroelementu veids, kas piedāvā ķermeni izmantojot enerģiju. Diētas izmantojot zemu ogļhidrātu saturu vairumā gadījumu ierobežo ogļhidrātu uzņemšanu līdz divdesmit gramiem dienā.
J: Veids, kā ģenētika ietekmes diētu izmantojot zemu ogļhidrātu saturu?
A: Ģenētika varētu papildus ietekmēt to, iemācīties, kā ļaudis reaģē pie zemu ogļhidrātu diētu. Pārim mājdzīvniekiem, ievērojot zemu ogļhidrātu diētu, varētu papildus notikt tādas negatīvas blakusparādības iemācīties, kā nogurums, aizcietējums un komplikācijas. Citiem varētu papildus nevajag nekādas negatīvas blakusparādības.
J: Kādas ir zema ogļhidrātu diētas dažas lieliskas priekšrocības mājdzīvniekiem izmantojot noteiktiem gēniem?
A: Diētas izmantojot zemu ogļhidrātu saturu varētu papildus prezentēt dažas dažas lieliskas priekšrocības mājdzīvniekiem izmantojot noteiktiem gēniem. Kā piemērs, ļaudis izmantojot ģenētisku mutāciju, kas palielina 2. veida diabēta risku, varētu papildus baudīt no zema ogļhidrātu satura diētas ievērošanas.
J: Kādi ir zema ogļhidrātu diētas briesmas mājdzīvniekiem izmantojot noteiktiem gēniem?
A: Diētas izmantojot zemu ogļhidrātu saturu varētu papildus radīt zināmu risku mājdzīvniekiem izmantojot noteiktiem gēniem. Kā piemērs, mājdzīvniekiem izmantojot ģenētisku mutāciju, kas palielina zarnas slimību risku, varētu būt lielāka iespējamība paklupt izmantojot zarnas problēmām, ja viņi piekrīt diētu izmantojot zemu ogļhidrātu saturu.
J: Veids, kā es darīšu noteikt, par to, ja uzturs izmantojot zemu ogļhidrātu saturu man ir atbilstoša?
A: Ja apsverat iespēju pielāgoties diētu izmantojot zemu ogļhidrātu saturu, sākotnēji jums būs nepieciešams meklēt padomu izmantojot savu ārstu. Jūsu veselības aprūpes sniedzējs varētu papildus atbalstīt jums izlemt, par to, ja uzturs izmantojot zemu ogļhidrātu saturu jums ir atbilstoša, papildus varētu papildus atbalstīt novērot jebkādas negatīvas blakusparādības.
J: Kādi ir pāris informācija, iemācīties, kā pielāgoties diētu izmantojot zemu ogļhidrātu saturu?
A: Šeit ir pāris informācija, iemācīties, kā pielāgoties diētu izmantojot zemu ogļhidrātu saturu:
- Sāciet, lēnām samazinoties ogļhidrātu uzņemšanu.
- Koncentrējieties pie veselu, neapstrādātu pārtiku.
- Dzert ļoti daudz ūdens.
- Pastāvīgi vingrojiet.
J: Kādas ir dažas izplatītas kļūdas, no kurām jāizvairās, ievērojot diētu izmantojot zemu ogļhidrātu saturu?
A: Šeit ir dažas izplatītas kļūdas, no kurām jāizvairās, ievērojot diētu izmantojot zemu ogļhidrātu saturu:
- Neēd diezgan ļoti daudz dārzeņu.
- Ēdot vienkārši pārāk ļoti daudz apstrādātas gaļas.
- Nesaņem diezgan ļoti daudz šķiedrvielu.
- Pārspīlēti izmantojot taukiem.
0 Komentārs